关于做好2023年度中级注册安全工程师职业资格考试考务工作的通知
各市人事考试机构,各有关单位:
根据人社部人事考试中心《关于2023 年度中级注册安全工程师职业资格考试考务工作的通知》(人考中心函〔2023〕47号)和《关于印发专业技术人员职业资格考试报名证明事项告知承诺制工作规程》(人考中心函〔2021〕1 号)要求,现结合我省实际,将此项考试有关考务事项通知如下。
一、考试时间、科目及考点
考试定于 10 月 28 日至 29 日进行,具体时间及科目为:
10 月 28 日上午 9:00-11:30 安全生产法律法规
下午 14:00-16:30 安全生产管理
10 月 29 日上午 9:00-11:30 安全生产技术基础
下午 14:00-16:30 安全生产专业实务(7个专业)
7 个专业分别为煤矿安全、金属非金属矿山安全、化工安全、金属冶炼安全、建筑施工安全、道路运输安全和其他安全专业,考生可根据工作实际选报其一。
考点设在省直、各设区市(义乌考生在网上报名时请选择金华考区),具体地点以准考证为准。
二、报考条件
(一)凡符合《应急管理部人社部关于印发〈注册安全工程师职业资格制度规定〉和〈注册安全工程师职业资格考试实施办法〉的通知》(应急〔2019〕8 号)规定条件的人员,遵守中华人民共和国宪法、法律、法规,具有良好的业务素质和道德品行,具备下列条件之一者,可以申请参加中级注册安全工程师职业资格考试(报名系统中应选择的级别为“考全科”):
按照《人力资源社会保障部关于降低或取消部分准入类职业资格考试工作年限要求有关事项的通知》(人社部发〔2022〕8号)要求,自 2022 年起,中级注册安全工程师职业资格考试工作年限要求调整如下:
1.具有安全工程及相关专业大学专科学历,从事安全生产业务满 5 年;或具有其他专业大学专科学历,从事安全生产业务满 6 年。
2.具有安全工程及相关专业大学本科学历,从事安全生产业务满 3 年;或具有其他专业大学本科学历,从事安全生产业务满 4 年。
3.具有安全工程及相关专业第二学士学位,从事安全生产业务满 2 年;或具有其他专业第二学士学位,从事安全生产业务满 3 年。
4.具有安全工程及相关专业硕士学位,从事安全生产业务满 1 年;或具有其他专业硕士学位,从事安全生产业务满2年。
5.具有博士学位,从事安全生产业务满1 年。
6.取得初级注册安全工程师职业资格后,从事安全生产业务满 3 年。
(二)符合上述中级注册安全工程师职业资格考试报名条件,本科毕业时所学安全工程专业经全国工程教育专业认证的人员,可免试《安全生产技术基础》科目,只参加《安全生产管理》、《安全生产法律法规》和《安全生产专业实务》3个科目的考试(报名系统中应选择的级别为“免一科”)。
(三)符合上述中级注册安全工程师职业资格考试报名条件,具有高级或正高级工程师职称,并从事安全生产业务满10年的人员,可免试《安全生产管理》和《安全生产技术基础》2个科目,只参加《安全生产法律法规》和《安全生产专业实务》2 个科目的考试(报名系统中应选择的级别为“免两科”)。
(四)已经取得注册安全工程师执业资格证书或中级注册安全工程师职业资格证书的人员(含中专学历人员),可以报名参加其他专业科目考试(报名系统中选择的级别为“增报专业”)。
报考条件中涉及专业工作时间期限的,均计算到报考当年年底。使用后学历报考的,专业工作时间前后可以累加(全日制教育实习期和成人教育脱产学习时间除外)。
为做好考试报名相关工作,行业主管部门出具了《关于经全国工程教育专业认证的安全工程专业查验方法的有关说明》(附件 1),请各地依照执行。报考条件咨询电话为:0571-87228751、81051470。
三、继续做好新旧考试制度衔接工作
为保证中级注册安全工程师职业资格考试的平稳过渡,新旧制度衔接按以下要求进行:按原制度文件报考条件报考2018 年度注册安全工程师执业资格考试全部四个科目(考全科)且取得部分考试科目合格成绩的人员(含中专学历人员),继续报考中级注册安全工程师职业资格考试全部四个科目(考全科)时,其2018 年度及之后年度取得的各科目合格成绩有效期均按新制度规定的4 年为一个周期进行管理;未选择过报考专业类别的人员,2023 年度再次报考时可根据所在单位行业类别,参考《注册安全工程师职业资格制度规定》中“各专业类别注册安全工程师职业行业界定表”,选择报考专业类别。已经取得注册安全工程师执业资格证书或中级注册安全工程师职业资格证书的人员(含中专学历人员),可以报名参加其他专业类别考试(增报专业)。
四、获得资格证书条件
“考全科”的人员必须连续在4 个考试年度内通过应试科目,“免一科”的人员必须连续在3 个考试年度内通过应试科目,“免两科”的人员必须在连续的2 个考试年度内通过应试科目,方可取得中级注册安全工程师职业资格证书。“增报专业”的人员,必须在 1 个考试年度内通过应试科目,方可取得相应专业类别考试的合格证明。
特别提醒:已取得的证书,证书上的任何信息无法再修改,请各位考生在报名时务必正确填报个人信息和上传本人照片。
五、告知承诺制报考有关规定
(一)除个别“不适用告知承诺制”外,其他所有相关人员均可选择“采用告知承诺制”或“不采用告知承诺制”报考。
不适用告知承诺制的人员是指在资格考试中有违纪行为(包括虚假承诺)尚在诚信记录期内的人员。
不使用告知承诺制包括“不采用告知承诺制”或“撤回承诺”和“不适用告知承诺制”。(二)对“使用告知承诺制”报考的人员,个人身份和学历信息等信息通过在线方式自动完成核查,在应试科目成绩合格 6 后,直接上网公示,除有情况反映外,不进行考后核查。
(三)对“不使用告知承诺制”报考的(包括“不适用告知承诺制”和“撤回承诺”的,下同)、学历等证书网上无法核验经上传后报考的,以及有其他存疑情况的报考人员,在应试科目成绩合格后,须在规定时间内提供相关材料进行考后核查。
(四)网上报名时一旦选择“不采用告知承诺制”或“撤回承诺”,本年度该项考试不再适用告知承诺制。(五)在考前、考中、考后任何环节(如报名、打印准考证、考试、阅卷、注册或评审等各环节),若发现有不实承诺,将视不同阶段,作出取消当次考试资格、取消当次考试全部成绩、已取得的资格证书无效等处理。
六、网上报考流程和注意事项
(一)报考人员于 8 月 21 日至30 日,通过登录浙江人事考试网(http://zjks.rlsbt.zj.gov.cn)链接,或直接登录中国人事考试网(http://www.cpta.com.cn/),按报名系统提示,如实注册个人信息,再分别按以下流程完成报考。
1.使用告知承诺制的报考流程如下:
(1)报考人员在报名系统中进一步填报完善个人信息(如身份证号、学历学位号、专业工作年限等),在线核验通过后(一般 24 小时),选择所要报考的信息(如考试级别、科目、报名点等)。注意:如学历等信息无法在线核验,需上传相关证书材料后,方可继续选择报考信息。
(2)在确认所填选的信息和上传的材料准确无误后,选择(点击)“使用告知承诺制”报考。在阅读系统上的《承诺制告知书》后,系统生成《专业技术人员资格考试报名证明事项告知承诺制告知承诺书》电子文本,由报考人员签署并提交(不允许代为承诺)。
——对于报考级别为“考全科”的人员,可在承诺书提交后,即可直接点击“确认”或打印“报名表”,随后进行网上交费。
——对于报考级别为“免一科”、“免二科”或“增报专业”的人员,须再上传符合相应条件的证书(证明)材料后,方可点击“确认”或打印“报名表”,再进行网上交费。
(3)打印的“报名表”无需单位审核和提交,供报考人员留存备查。“承诺书”电子文本可下载保存。报考人员可在未交费且在报名截止前撤回承诺,但一旦“撤回承诺”,本年度该项考试不再适用告知承诺制,提醒报名人员务必慎重“撤回承诺”,同时不要随意点击,以免误操作。
2.不使用告知承诺制的报考流程如下:
(1)报考人员在报名系统中进一步填报完善个人信息(如身份证号、学历学位号、专业工作年限等),在线核验通过后(一般 24 小时),选择所要报考的信息(如考试级别、科目、报名点等)。注意:如学历等信息无法在线核验的,需上传相关证书材料。
(2)在确认所填选的信息和上传的材料准确无误后,选择(点击)“不使用告知承诺制”报考,随后点击“确认”,待报考系统管理人员进行核验和作出相应设置后,方可打印“报名表”,随后进行网上交费。
(3)报考人员必须打印“报名表”和另行打印“专业工作年限证明”(浙江人事考试网”办事指南”栏目)。打印的“报名表”和“专业工作年限证明”请妥善保存,在应试科目成绩合格后交单位审核盖章,用于考后报考资格核查。
(4)报名时一旦选择“不使用告知承诺制”,则无法返回选择“使用告知承诺制”报考,提醒报名人员务必慎重选择“不使用告知承诺制”,同时不要随意点击,以免误操作。
(二)注意事项
1.自 2023 年起,如报考人员提交的境内高等教育学历学位信息无法通过在线自动核验,应在报名前及时登录中国高等教育学生信息网(学信网)进行验证/认证,下载相关PDF格式在线验证/认证报告,报名期间上传相关验证/认证报告后,方可继续完成上述对应的报考流程。具体操作方式参见中国人事考试网考生问答栏目内容。
2.对于使用我国居民身份证报名但信息在线核验未通过的,以及使用非我国居民身份证件报名无法在线核验的,须联系省人事考试院查明情况后再作处理。
3.由于个人身份和学历信息提交在线核验后,才能再次登录报名系统报名,提醒各位报考人员要尽早报名,预留足够的报名时间。
4.报名期间,若发现报考信息有误,信息未确认的,报考人员可自行修改;信息已确认的,需取消确认后,报考人员方可自行修改。交费后则不能再自行修改,若需修改须联系省人事考试院处理。
5.在档案库中有合格成绩的老考生,若不符合报考条件的,按考试报名无效处理。如因年限问题不符合报考条件的,不符合报考年度之前的合格科目按成绩无效处理。
6.根据《人社部办公厅关于印发专业技术人员职业资格考试考务规程》(人社厅发〔2021〕18 号)规定,报考人员原则应在工作地或居住地报考(即:考生的工作地或居住地应在浙江省内)。如非我省考生,以及因报名人员传错照片、填错个人信息(如姓名、身份证件号、手机号等)、选错报考信息(如考试级别、科目、报名点等),漏交或错交考试费、不符合报考条件等,造成参加考试、答卷评阅、通信联络、资格核查、成绩和证书使用等受影响的,由报名人员自负责任。
7.报名人员在网上交费时可用同一支付宝账户逐一为多人支付,但要注意一一对应报考人员交费,以免错交费和漏交费,交费成功即为报名成功。在试卷预订后或属虚假承诺被取消报考资格的,已交费用不予退还。省部属单位定义,见浙江人事考试网首页的“办事指南”栏目。报考技术咨询电话:0571-88396764、88396765、12333,传真 88395085。
七、 准考证打印和参加考试
报名成功的考生可于 10 月23 日至27 日登录报名系统打印准考证,按准考证规定的时间、地点和要求参加考试。若发现准考证信息有误,应在考前联系所在考区(省直、设区市)人事考试机构处理。特别注意:若姓名和身份证号同时有误不得修改,“准考证”不要有其他人为标记,否则影响考试。
八、收费依据和标准
按照浙价费〔2016〕71 号规定,考试收费标准:《安全生产专业实务》每人每科 70 元,其他科目每人每科60 元。考生所需交费票据为电子票据,在考试结束后以短信方式发送到报名时填写的手机号,如未收到短信,也可登录“浙里办”APP,在“我的票据”里查看和下载。
九、考试大纲
2023 年度中级注册安全工程师职业资格考试大纲以《中 11 级注册安全工程师职业资格考试大纲(2019)版》为准,具体内容已在应急管理部网站公布。(网址:https://www.mem.gov.cn/gk/tzgg/tz/201905/t20190505_257190.shtml)
十、考试题型和相关规定
《安全生产专业实务》为主、客观题混合卷,在专用答题卡上指定区域内,分别用 2B 铅笔填涂作答客观题和用黑色墨水笔书写作答主观题,草稿纸由考场统一发放和回收。其他科目均为客观题,用 2B 铅笔在答题卡上填涂作答,题本空白处可作草稿纸使用。
考生应考时,准许携带黑色墨水笔、2B 铅笔、橡皮、削笔刀、计算器(无声、无文本编辑存储功能)、计时器(无声、无收发和拍摄功能)、口罩。
考生必须凭本人未作人为标记的纸质准考证和有效身份证件原件方可入场。开考 5 分钟后禁止入场,2 小时后方可交卷离场。严禁将手机、手环等电子设备,以及提包、资料等物品带至座位。严禁将试卷、答题卡和草稿纸及考试信息带出或传出考场。严禁提前或超时答题。在答题前应仔细阅读题本和答题卡上的“注意事项”或“作答须知”,按规定要求涂写个人信息和作答,同时要检查题本和答题卡,如有印刷、装订等质量问题应当即举手报告。答题卡不得折叠和污损,也不得作与考试无关的标记。否则,若影响考试和成绩的,后果由考生自负,涉及违纪违规的按相关规定处理。因考生自己污损或答错位置的答题卡不得更换。为维护考试公平公正,提醒各位考生务必看管好本人的作答信息和诚信参考。为保留监考信息,考试期间对考场实施全程监控。
十一、成绩公布、考后核查和证书制发
(一)成绩公布。考试成绩经国家考试主管部门确认后,在报名网上予以公布,届时考生可查询和下载打印考试成绩。
(二)考后核查。考前所有设置或操作,均不属于报考资格认定,对于应试科目成绩合格的考生,还应完成以下工作流程:
1.对于“采用告知承诺制”报考的人员,直接上网公示10 个工作日。期间,如有情况反映,涉及报考资格的由省应急管理部门负责核查,涉及考风考纪的由相关市(考区)人事考试机构负责核查。经查实不符合报考资格或存在违纪违规行为的,按告知承诺制和资格考试有关管理规定处理。
2.对“不使用告知承诺制”报考、学历等证书(证明)因网上无法核验经上传后报考,以及有其他存疑情况的报考人员,需进行考后核查。考后核查的具体时间和需要提供的相关材料及要求,由省应急管理部门另行通知。相关考生如不按规定时间和要求接受考后核查的,按核查逾期相关规定处理。
(三)证书制发。根据人社部办公厅《关于推行专业技术人员职业资格电子证书的通知》(人社厅发〔2021〕97号)精神,对于通过公示和考后核查的成绩合格人员,在人社部人事考试中心制作电子证书后,由考生自行登录中国人事考试网下载打印本人电子证书(电子证书与纸质证书具有同等法律效力)。在人社部人事考试中心下发纸质证书后,在浙江人事考试网“合格证书”栏予以公告,相关考生可在该网上申请纸质证书邮寄服务(邮费到付)。往后纸质证书遗失、损毁,或者逾期不领取的,不再办理补发。
十二、有关要求
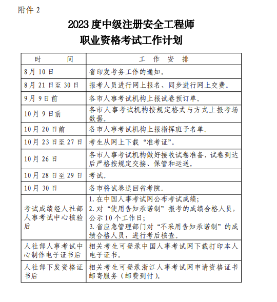
省市人事考试机构和应急管理部门相关单位要密切配合,通力协作,认真做好各个环节的考务工作(具体工作计划见附件 2)。(一)各市人事考试机构要采取切实措施,积极协调教育(学校)、公安(治安、网监、交管)、经信(无线电管理)、网信等相关职能部门加强对考试的服务保障和安全管理。要下大力预防考试违纪违规行为发生,一经发现,要严格按照《专业技术人员资格考试违纪违规处理规定》(人社部第31号令)和《人事考试工作人员纪律规定》处理。其中,对主观违纪的,还将记入资格考试诚信档案库,并在“信用中国(浙江)”网上公布,确保考试工作的公平公正和安全顺利实施。
(二)省市人事考试机构和应急管理部门相关单位要按照工作分工,分别做好报考技术和报考条件咨询工作。要及时做好对“不使用告知承诺制”成绩通过的人员,以及有情况反映人员的考后核查工作。对需要核查的人员,信息联络要到位,谨防遗漏。要确保核查信息的完整和及时传送。
附件:1.《关于经全国工程教育专业认证的安全工程专业查验方法的有关说明》
浙江省社会保险和就业服务中心人事考试院
2023 年8 月10 日
附件 1 关于经全国工程教育专业认证的安全工程专业查验方法的有关说明
《注册安全工程师职业资格考试实施办法》第七条第二款规定:符合《注册安全工程师职业资格制度规定》中的中级注册安全工程师职业资格考试报名条件,本科毕业时所学安全工程专业经全国工程教育专业认证的人员,可免试《安全生产技术基础》科目。根据中国工程教育专业认证协会发布的《工程教育认证标准》(T/CEEAA 001)适用范围,报名免一科的人员必须是普通高等学校全日制普通四年制本科安全工程专业毕业。
安全工程专业的工程教育专业认证查验方法如下:
(一)查验时,以中国工程教育专业认证协会认证查询结果为准,网址:http://www.ceeaa.org.cn/gcjyzyrzxh/gcjyzyrzjlcx/index.html
(二)报名人员本科毕业时的学校名称和专业名称须与认证查询结果保持完全一致,且毕业时间须在相应的认证有效期开始时间和截止时间内。
(三)认证查询结果中,有效期截止时间标注“有条件”的,其有效期截止时间可按当前年度有效进行界定。
