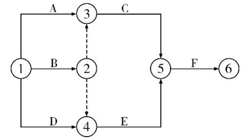
某网络计划如下图,逻辑关系正确的是( )。
【学天解析】A工作完成后进行的是C工作。CE完成后进行的是F工作。A选项说法错误。BD工作均完成后进行E工作。B选项说法错误。F工作的紧前工作是CE工作。C选项说法错误。
每天5道题
章节专项突破
真题实战演练
全真模拟练习