当前位置:
首页
二级建造师
模拟试题
正文
二建《管理》 重点试题:考点40、波形线法计算时间参数(★★)
来源:学天教育
发布时间:2025-02-28
浏览量:86
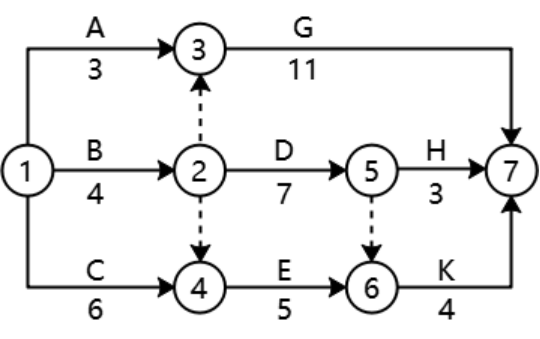
某工程双代号网络计划如下图所示,关键线路有( )条。
A
1
B
2
C
3
D
4
查看答案
正确答案:C
参考解析:
工期最长的路线为关键路线。关键线路有3条:①②③⑦、①②⑤⑥⑦、①④⑥⑦,工期为15天。
相关试题
更多
二建《管理》 重点试题:考点46:施工质量统计分析方法(★★)
258人浏览
二建《水利》 重点试题:考点67:合同文件的构成与发包人义务(★★★)
247人浏览
二建《管理》 重点试题:考点24、施工合同变更与竣工验收(★★)
262人浏览
二建《法规》 重点试题:考点54、隐患排查、权利和义务及教育培训(★★)
281人浏览
二建《法规》 重点试题:考点26、建设工程规划许可(★★★)
244人浏览
二建《法规》 重点试题:考点59、政府主管部门安全生产监督管理(★★)
442人浏览
二建《管理》 重点试题:考点75、施工现场环境保护措施(★★)
258人浏览
二建《法规》 重点试题:考点75、劳动争议的解决(★★★)
501人浏览
大家都在看
热点资讯
核心考点
模拟试题
题库
进入题库
每日一练
每天5道题
章节练习
章节专项突破
历年真题
真题实战演练
模拟试题
全真模拟练习
免费刷题
报考指南