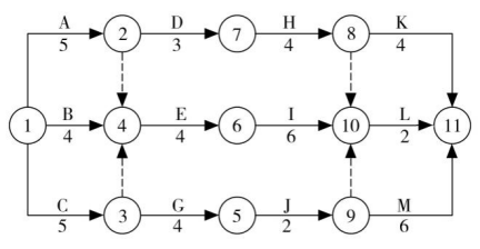
某双代号网络计划如下图,关键线路有( )条。
关键线路为:1 - 2 - 4 - 6 - 10 - 11,1 - 3 - 4 - 6 - 10 - 11,1 - 3 - 5 - 9 - 11,工期为17天。
每天5道题
章节专项突破
真题实战演练
全真模拟练习