当前位置:
首页
二级建造师
模拟试题
正文
二建《管理》 重点试题:考点37、双代号网络计划时间参数概念与应用(★★★)
来源:学天教育
发布时间:2026-01-13
浏览量:179
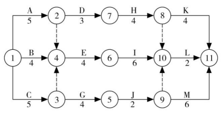
某双代号网络计划如下图,关键线路有( )条。
A
3
B
1
C
2
D
4
查看答案
正确答案:A
参考解析:
关键线路为:1-2-4-6-10-11,1-3-4-6-10-11,1-3-5-9-11,工期为17天。
相关试题
更多
二建《水利》 重点试题:考点84:支付(★★★)
258人浏览
二建《法规》 重点试题:考点75、劳动争议的解决(★★★)
491人浏览
二建《公路》 重点试题:考点72:施工项目管理机构+施工组织设计
346人浏览
二建《机电》 重点试题:考点47、工业机械设备试运行(★★)
349人浏览
二建《公路》 重点试题:考点9:软土地区路基施工-垫层、浅层处理和竖向排水体
387人浏览
二建《机电》 重点试题:考点47、工业机械设备试运行(★★)
311人浏览
二建《法规》 重点试题:考点59、政府主管部门安全生产监督管理(★★)
428人浏览
二建《机电》 重点试题:考点49:工业管道之管道敷设及连接(上)(★★★)
402人浏览
大家都在看
热点资讯
核心考点
模拟试题
题库
进入题库
每日一练
每天5道题
章节练习
章节专项突破
历年真题
真题实战演练
模拟试题
全真模拟练习
免费刷题
报考指南