当前位置:
首页
二级建造师
模拟试题
正文
二建《市政》 重点试题:考点85:招投标与合同管理、进度管理(★★)
来源:学天教育
发布时间:2026-01-19
浏览量:104
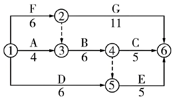
某市政工程双代号网络进度计划如下图,其关键线路有( )条。
A
1
B
2
C
3
D
4
查看答案
正确答案:C
参考解析:
本题考查双代号网络计划图。
关键线路为①→②→⑥;①→②→③→④→⑤→⑥;①→②→③→④→⑥,共三条。
相关试题
更多
二建《法规》 重点试题:考点75、劳动争议的解决(★★★)
424人浏览
二建《公路》 重点试题:考点72:施工项目管理机构+施工组织设计
310人浏览
二建《公路》 重点试题:考点74:公路工程工程量清单
378人浏览
二建《建筑》 重点试题:考点61:流水施工方法的应用(异节奏流水施工)(★★★)
575人浏览
二建《公路》 重点试题:考点9:软土地区路基施工-垫层、浅层处理和竖向排水体
353人浏览
二建《机电》 重点试题:考点47、工业机械设备试运行(★★)
329人浏览
二建《法规》 重点试题:考点59、政府主管部门安全生产监督管理(★★)
366人浏览
二建《机电》 重点试题:考点49:工业管道之管道敷设及连接(上)(★★★)
387人浏览
大家都在看
热点资讯
核心考点
模拟试题
题库
进入题库
每日一练
每天5道题
章节练习
章节专项突破
历年真题
真题实战演练
模拟试题
全真模拟练习
免费刷题
报考指南