当前位置:
首页
二级建造师
模拟试题
正文
二建《管理》 重点试题:考点38:网络计划时间参数计算(★★★)
来源:学天教育
发布时间:2026-02-05
浏览量:168
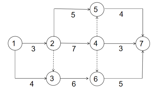
某工程双代号网络计划如下图所示,其中关键工作的数量(不含虚工作)是( )项。
A
5
B
3
C
4
D
6
查看答案
正确答案:A
参考解析:
总持续时间最长的线路称为关键线路,关键线路上的工作称为关键工作。
相关试题
更多
二建《建筑》 重点试题:考点61:流水施工方法的应用(异节奏流水施工)(★★★)
564人浏览
二建《公路》 重点试题:考点9:软土地区路基施工-垫层、浅层处理和竖向排水体
348人浏览
二建《公路》 重点试题:考点72:施工项目管理机构+施工组织设计
305人浏览
二建《法规》 重点试题:考点75、劳动争议的解决(★★★)
416人浏览
二建《公路》 重点试题:考点74:公路工程工程量清单
376人浏览
二建《机电》 重点试题:考点47、工业机械设备试运行(★★)
322人浏览
二建《法规》 重点试题:考点59、政府主管部门安全生产监督管理(★★)
356人浏览
二建《机电》 重点试题:考点49:工业管道之管道敷设及连接(上)(★★★)
381人浏览
大家都在看
热点资讯
核心考点
模拟试题
题库
进入题库
每日一练
每天5道题
章节练习
章节专项突破
历年真题
真题实战演练
模拟试题
全真模拟练习
免费刷题
报考指南