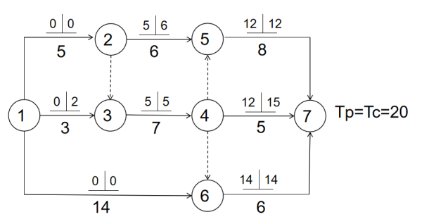
某工程双代号网络图计划如下图所示,图中算线上方数字为相应工作的最早开始时间和最迟开始时间,该网络计划显示的正确信息有( )。

- A 工作1−6的总时差与自由时差相等
- B 工作4−7的自由时差为3
- C 工作1−3的自由时差为零
- D 工作2−5的总时差为零
- E 工作5−7为关键工作
正确答案:A、B、E 参考解析:
工作的总时差等于该工作最迟完成时间与最早完成时间之差,或该工作最迟开始时间与最早开始时间之差,工作①-⑥的最迟开始时间与最早开始时间之差为零,由于工作的自由时差是其总时差的构成部分,因此,当工作的总时差为零时,其自由时差必然为零,可不必进行专门计算,故选项A正确;对于无紧后工作的工作,也就是以网络计划终点节点为完成节点的工作,其自由时差等于计划工期与本工作最早完成时间之差,计划工期是20,工作④-⑦的最早开始时间为12,持续时间为5,则该工作的最早完成时间为12+5=17,所以该工作的自由时差=20-17=3,选项B正确;对于有紧后工作的工作,其自由时差等于本工作之紧后工作最早开始时间减本工作最早完成时间所得之差的最小值,工作①-③的紧后工作最早开始时间为5,工作①-③的最早完成时间为0+3=3,所以该工作的自由时差为5-3=2,选项C错误;工作②-⑤的总时差=该工作最迟开始时间-最早开始时间=6-5=1,选项D错误;对于有紧后工作的工作,其自由时差等于本工作之紧后工作最早开始时间减本工作最早完成时间所得之差的最小值,选项E正确。



