关于2022年度监理工程师职业资格考试工作的通知
各市、州、直管市、神农架林区人力资源和社会保障局、住房和城乡建设局、交通运输局、水利局,省直有关部门、企事业单位:
根据《人力资源社会保障部关于降低或取消部分准入类职业资格考试工作年限要求有关事项的通知》(人社部发〔2022〕8号)、人力资源和社会保障部人事考试中心《关于2022年度监理工程师职业资格考试考务工作的通知》(人考中心函〔2022〕8号)文件精神,为做好我省2022年度监理工程师职业资格考试工作,现将有关事项通知如下:
一、考试科目(专业)设置
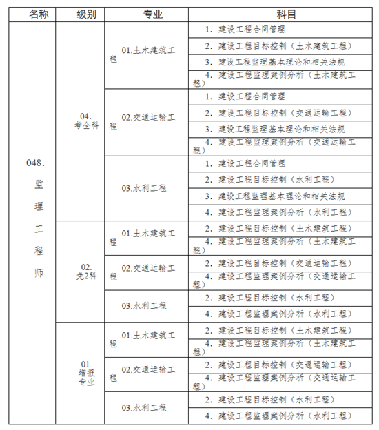
监理工程师职业资格考试设《建设工程监理基本理论和相关法规》(客观题)、《建设工程合同管理》(客观题)、《建设工程目标控制》(客观题)和《建设工程监理案例分析》(主观题)4个科目(见附件3)。其中《建设工程监理基本理论和相关法规》和《建设工程合同管理》为基础科目;《建设工程目标控制》和《建设工程监理案例分析》为专业科目。
专业类别分为土木建筑工程、交通运输工程和水利工程,报考人员可根据实际工作需要选报其一。
监理工程师职业资格考试成绩实行4年为一个周期的滚动管理办法,参加4个科目考试(级别为考全科)的人员须在连续4个考试年度内通过全部应试科目,参加2个科目考试(级别为免二科)的符合免试基础科目人员须在连续2个考试年度内通过相应应试科目,方可获得资格证书。已取得监理工程师一种专业职业资格证书的人员,报名参加其他专业科目考试的(级别为增报专业),可免考基础科目,在连续2个考试年度内通过相应应试科目,可获得相应专业考试合格证明,该证明作为注册时增加执业专业类别的依据。
二、报考资格条件
(一)“考全科”报考条件。
凡遵守中华人民共和国宪法、法律、法规,具有良好的业务素质和道德品行,具备下列条件之一者,可以申请参加监理工程师职业资格考试:
1.具有各工程大类专业大学专科学历(或高等职业教育),从事工程施工、监理、设计等业务工作满4年。
2.具有工学、管理科学与工程类专业大学本科学历或学位,从事工程施工、监理、设计等业务工作满3年。
3.具有工学、管理科学与工程一级学科硕士学位或专业学位,从事工程施工、监理、设计等业务工作满2年。
4.具有工学、管理科学与工程一级学科博士学位。
(二)“免2科”报考条件。
具备以下条件之一的,参加监理工程师职业资格考试可免考基础科目:
1.已取得公路水运工程监理工程师资格证书;
2.已取得水利工程建设监理工程师资格证书。
(三)“增报专业”报考条件。
已取得监理工程师一种专业职业资格证书的人员,报名参加其它专业科目考试的,可免考基础科目。考试合格后,核发人力资源社会保障部门统一印制的相应专业考试合格证明。该证明作为注册时增加执业专业类别的依据。免考基础科目和增加专业类别的人员,专业科目成绩按照2年为一个周期滚动管理。
上述报名条件中有关学历或学位的要求,是指经国家教育行政部门承认的正规学历或学位。从事专业工作年限计算截止日期为2022年12月31日,全日制学历报考人员,未毕业期间经历不计入相关相专业工作年限。
三、报名组织及考区设置
考试报名采取属地化管理,现工作地、居住地、户籍地三者其中之一为湖北省的人员均可在湖北省内报名参加考试。
本考试报名证明事项实行告知承诺制。报考人员须仔细阅读《报考须知》,本人签署《专业技术人员资格考试报名证明事项告知承诺制报考告知书》(电子文本),不允许他人代签承诺制报考告知书。报考人员承诺报考时所填报的信息真实、准确、完整、有效,并承担虚假承诺的责任。报考人员应当按照考试组织机构核查规定和要求提交或补充提交有关证明材料。对逾期或不接受核查的,视为放弃考试资格。对不实承诺行为记入专业技术人员资格考试诚信档案库。
为更好地在疫情防控工作常态化下开展考试,2022年度监理工程师资格考试设武汉、宜昌、襄阳、荆州、省直考区。如遇疫情防控等级变化等不可控因素影响,根据有关部门要求取消或推迟考试,敬请广大考生慎重报考。
交通、水利行业主管部门负责对报本行业“考全科”或“增报专业”的考生进行资格审核,各地人社部门负责对报考“免2科”的考生进行资格审核。
四、考试大纲
考试大纲使用由住房和城乡建设部、交通运输部、水利部组织编写、人力资源和社会保障部审定的2021年版《全国监理工程师职业资格考试大纲》,可在相关网站免费下载。
中国建设监理协会网站(http://www.caec-china.org.cn/)、交通运输部职业资格中心网站(http://www.jtzyzg.org.cn/)及中国水利工程协会网站(http://www.cweun.org/)。
五、考务日程安排
(一)网上报名时间。
2022年3月22日9:00—3月28日20:00。
(二)网上注册核查时间。
2022年3月22日9:00—3月29日17:00。
(三)现场人工复核时间。
2022年3月28日—3月30日
工作日:9:00—11:30,14:30—17:00。
(四)网上缴费时间。
2022年3月22日9:00—3月31日20:00。
(五)网上准考证打印时间。
2022年5月9日9:00—5月15日14:00
准考证打印网址:http://www.cpta.com.cn(中国人事考试网)
(六)考试时间。
2022年5月14日
上午:9:00-11:00 建设工程合同管理
下午:14:00-17:00建设工程目标控制(3个专业)
2022年5月15日
上午:9:00-11:00 建设工程监理基本理论和相关法规
下午:14:00-18:00建设工程监理案例分析(3个专业)
应试人员必须同时持准考证和有效居民身份证件原件(须与报名时证件一致)方可参加考试。
六、考试收费标准
根据《省物价局、省财政厅转发国家发展改革委、财政部关于改革全国性职业资格考试收费标准管理方式的通知》(鄂价费〔2015〕139号)和《省人力资源和社会保障厅关于调整湖北省造价工程师、监理工程师资格考试收费标准的通知》(鄂人社函〔2017〕426号)规定,《建设工程合同管理》《建设工程质量、投资、进度控制》《建设工程监理基本理论与相关法规》3个科目61元/人·科,《建设工程监理案例分析》科目69元/人·科。
七、违纪违规处理
人事考试部门和行业主管部门在事中事后进行核查监管,对不符合报考条件,提供虚假证明材料报名或者以其他不正当手段取得相应资格证书或者成绩证明等严重违纪违规行为的应试人员,根据《专业技术人员资格考试违纪违规行为处理规定》(人社部令第31号)有关规定,由证书签发机构宣布证书或者成绩证明无效,并将其违纪违规行为记入专业技术人员资格考试诚信档案库。
在考试结束后对答卷进行雷同检测和认定,认定为雷同答卷或发现报名、考试中存在违纪违规行为的,将依据《专业技术人员资格考试违纪违规行为处理规定》(人社部令第31号)进行处理。对违反《中华人民共和国刑法修正案(九)》规定的,将追究其法律责任。违纪人员信息将在湖北省人事考试网公布,对严重、特别严重违纪的违纪考生将通报考生单位(社区、村),中国共产党党员考试违纪的按《中国共产党纪律处分条例》相关规定处理。
八、疫情防控与考试安全
在考试组织实施各环节,各地要坚决贯彻落实中央和省委关于新冠肺炎疫情防控工作的决策部署,严格遵守当地疫情防控工作有关规定。要与当地卫健、教育、公安、网信、经信等部门密切协同,精心组织,周密安排,加强考场管理,严肃考风考纪,确保疫情防控安全和考试组织安全。
各级人事考试机构不指定任何培训,不得与任何培训机构有合作关系。
湖北省人力资源和社会保障厅 湖北省住房和城乡建设厅
湖 北 省 交 通 运 输 厅 湖 北 省 水 利 厅
2022年3月17日
附件1
报考注意事项
一、报名流程
报考人员应登录全国专业技术人员资格考试报名服务平台(网址:http://zg.cpta.com.cn/examfront/,简称“网报平台”,下同)进行报名。
(一)网上注册。
报考人员在首次注册上传照片前,必须先下载“证件照片审核工具”进行照片处理并上传照片。
新报考人员注册信息增加学历、学历证书编号、学历层次、培养方式、毕业学校、毕业时间、所学专业等字段信息的采集。
老报考人员需在注册库中补充学历、学位证书编号等信息。
身份或学历、学位信息无法通过自动核查的,请在报名时上传相关信息扫描件,以备后期核查。
报考人员及早注册或完善注册信息,报考前需认真阅读报考条件说明和信息填报说明要求,了解不实承诺后果,守信践诺。
(二)注册核查。
注册核查分为在线核查、现场复查。
在线核查:
1.报考人员身份证类型为中华人民共和国居民身份证或者是社保卡的可在线自动核查。
2.报考人员学历信息在2002年至今的大专以上(含大专),学位信息在2008年9月至今范围内的,可在线自动核查。
3.学历学位信息不在自动核查范围的2002年及以前大专以上(含大专)学历的报考人员,2008年9月以前取得学位的报考人员,可登录报名系统上传学历、学位证书,进行网上在线核查。请报考人员提前在学信网上申请学历认证报告,便于后期考试机构进行资格核查。
4.报名材料上传。报考“免2科”的且符合在线上核查的报考人员须上传已取得公路水运工程监理工程师资格证书或水利工程建设监理工程师资格证书扫描件;报考“增报专业”的且符合在线上核查的报考人员须上传已取得监理工程师一种专业职业资格证书扫描件,进行在线核查。
现场复核:
5.其它身份证类型无法通过自动核查的,请上传身份证件照片并持相关身份证件原件到现场进行现场复核。
6.学历学位等相关信息数据在线自动核查未通过的报考人员,请上传学历或学位证书相关材料后,持身份证、毕业证、学位证、《教育部学历证书电子注册备案表》或《学历认证报告》等相关证明材料到现场进行现场复核。
7.国(境)外学历、学位无法在线核查的报考人员请上传教育部留学服务中心认证的认证书,并持身份证、学历、学位证书原件及教育部留学服务中心认证的认证书,到现场进行现场复核。
(三)报名核查。
8.适用告知承诺制人员报名核查流程。
报考人员开始报名,填写报名信息,通过“在线核查”,“适用告知承诺制报考人员”可以选择报名处理方式是否“采用告知承诺制报考”。
(1)选择“采用告知承诺制方式”报考,按“是否需要上传材料”要求,上传报名所需材料,确认报名信息。
注册和报名核查在线通过且级别是“考全科”人员可免予核查。免予核查需满足以下条件:
1.选择“采用告知承诺制方式”已作出承诺的;
2.身份、学历学位信息已经通过在线方式自动完成核查;
3.所学专业与允许报名专业匹配;
4.在资格考试诚信档案库中无记录的 。
(2)选择“不采用告知承诺制”报考,按要求上传所需材料、确认报名信息、打印《报名表》,持身份证件、相关材料原件及报名表到现场核查。
9.不适用告知承诺制人员范围和报名核查流程。
(1)在资格考试报名中存在虚假承诺行为的人员,不适用告知承诺制。
(2)按照《专业技术人员资格考试违纪违规行为处理》(人社部第31号令),存在严重违纪违规行为或特别严重违纪违规行为,被记入资格考试诚信档案库且在记录期内的人员,不适用告知承诺制。
(3)“不适用告知承诺制”的报考人员开始报名、填写报名信息并通过注册信息在线核查后,按要求上传所需材料、确认报名信息、打印《报名表》,持身份证件、相关材料原件及报名表到现场核查。
10.适用告知承诺制人员申请撤回的报名核查流程。
报考人员作出承诺后,可在未缴费且报名截止前撤回承诺,报名按现场核查报名流程办理;报考人员撤回承诺的,本年度此项考试中不再适用告知承诺制。
(四)现场复核范围及复核地点。
现场复核的范围:
(1)不适用告知承诺制办理相关事项的;
(2)未选择告知承诺制方式办理相关事项的;
(3)撤回承诺申请的;
(4)身份信息、学历学位等无法在线核查或在线核查未通过的。

(五)网上缴费。
资格核查通过后报考人员应在规定的时间内进行网上缴费。未在规定时间交纳考试费用的,视为自动放弃考试报名。
二、报名注意事项
1.注册库中的姓名、身份证号等信息无法更改,请考生注册时认真核对准确。如果发现报名时姓名或身份证号错误,请考生重新注册正确的信息,在报名结束前到当地考试机构提交信息更正申请。
2.用户注册时提交的手机号码在注册库中是唯一的,请考生填写本人真实有效的手机号码;如考生手机号变更,请及时在注册信息维护中变更本人的手机号码。
3.审核前,报考人员可以自行取消确认修改其他报名信息;审核后,需到当地人事考试机构修改报名信息。
4.报考人员缴费前修改报考级别后,需重新进行资格审核。
5.缴费成功后,报考人员不允许修改报名点、报考级别、报考科目等报考信息。其它有关个人信息需要更正的,持本人身份证、报名表到当地人事考试机构办理。
6.用户名或密码遗忘可通过手机号或密码提示问题找回,也可以本人持身份证到当地考试机构重置密码。
7.需要发票的考生,请于考试结束一周后,省直和武汉报名点的考生在工作日期间持本人身份证到省人社厅综合服务大楼附楼二楼领取,其它各市州报名点考生到当地人事考试院登记后领取。代领人还须携带代领人本人身份证和考生身份证原件领取。
三、答题注意事项
1.应试人员应试时要妥善保管好自己的试卷和答题卡(纸),防止他人抄袭造成雷同答卷,考试结束后采用技术手段甄别为雷同答卷的考试答卷,将给予考试成绩无效处理。
2.《建设工程监理基本理论和相关法规》、《建设工程合同管理》、《建设工程目标控制》3个科为客观题科目,《建设工程监理案例分析》为主观题科目,请应试人员答题前必须仔细阅读应试人员注意事项(试卷封二)和作答须知(专用答题卡首页),答题时使用规定的作答工具在专用答题卡划定的区域内作答。
3.应试人员应试时携带的文具限于黑色墨水笔、2B铅笔、橡皮、无声无文本编辑功能的计算器。考场上备有草稿纸供应试人员使用,考后收回。
附件2
监理工程师职业资格考试各科目设置

附件3
监理工程师职业资格考试代码及名称表
