吉林省人事考试中心
吉人考函〔2022〕2号
关于做好2022年度监理工程师职业资格考试考务工作的通知
各市(州)、长白山管委会、梅河口市人力资源和社会保障局人事考试机构:
根据《人力资源社会保障部办公厅关于2022年度专业技术人员职业资格考试计划及有关事项的通知》(人社厅发〔2022〕3号)和《人力资源社会保障部人事考试中心关于2022年度监理工程师职业资格考试考务工作的通知》(人考中心函〔2022〕8号)文件精神,为做好我省2022年度监理工程师职业资格考试考务工作,现将有关事项通知如下:
一、报名时间及办法
为方便考生,简化报名流程,倡导诚信报名,监理工程师职业资格考试实行报名证明事项告知承诺制。考生应认真阅读、准确理解相关报考规定。报考条件规定的专业是指根据教育部《普通高等学校本科专业目录(2020年版)》中所设置的有关学科门类专业
(一)网上报名时间: 2022年3月24日—3月30日。
参加我省2022年度监理工程师职业资格考试的报考人员使用全国专业技术人员资格考试服务平台(网址:http://www.cpta.com.cn)进行网上报名。
1.考生注册
报考人员在网上报名系统注册时,网上报名系统通过政务信息共享接口等方式对报考人员身份、学历学位等信息进行在线核查,完成相关数据核查后方可继续报名。
2.考生承诺
报考人员在网上报名系统填报相关信息后,可自主选择是否采用告知承诺制方式办理相关事项。
未选择告知承诺制方式或者不适用告知承诺制办理报考事项的,报考人员应按报名地考试组织机构有关规定办理事项,提交相关证明材料。
报考人员采用电子方式签署告知承诺书(电子文本),一经提交即具有法律效力,不允许代为承诺。
3.选择考试
报考人员应对照考试报名文件,按要求选择考试类别、级别、专业、科目。
报考人员在提交报考信息后,网上报名系统将对学历学位、所学专业、工作年限等内容与报考特定条件相符合情况进行在线核查。
4.选择考区
报考人员按工作单位属地原则报名,省(中)直驻长春市单位的考生选择“省(中)直”考点,各市(州)考生按所在市(州)选择相应考点,长白山保护开发区及省(中)直驻其他市(州)单位的考生就近选择考点。省直管县(市)仍按原渠道报名。
5.线上人工核查时间:2022年3月25日—3月31日。
根据疫情防控要求,本次报名采取线上核验方式进行。报名确认时,下列报考人员须按照系统提示上传对应报名条件中要求的学历、学位、资格证书等原件照片或扫描件进行线上人工核查:
(1)不适用告知承诺制办理相关事项的;
(2)未选择告知承诺制方式办理相关事项的;
(3)撤回承诺申请的;
(4)身份信息、学历学位、所学专业等无法在线核查或在线核查未通过的。
(二)网上缴费时间:2022年3月25日—3月31日。
报考人员资格审核通过后方可进行网上缴费,缴费成功后务必查看“缴费状态”。网上缴费后概不退费。未在规定时间内进行网上缴费的,视为自动放弃报考。
考试收费标准

(三)准考证打印
考前一周内,报考人员登陆中国人事考试网快速通道 “准考证打印”栏目,用A4纸自行打印。报考人员须持本人准考证、有效居民身份证或社会保障卡参加考试。
(四)考试大纲
考试大纲使用由住房和城乡建设部、交通运输部、水利部组织编写、人力资源和社会保障部审定的2021年版《全国监理工程师职业资格考试大纲》,可在相关网站免费下载。
中国建设监理协会网站(http://www.caec-china.org.cn/)、交通运输部职业资格中心网站(http://www.jtzyzg.org.cn/)及中国水利工程协会网站(http://www.cweun.org/)。
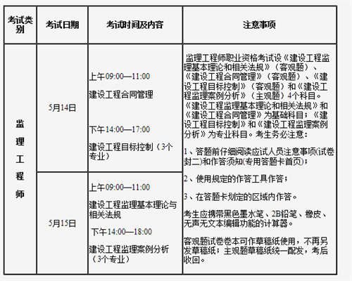
二、考试时间及科目

三、报考条件
凡符合住房和城乡建设部、交通运输部、水利部和人力资源社会保障部《关于印发〈监理工程师职业资格制度规定〉〈监理工程师职业资格考试实施办法〉的通知》(建人规〔2020〕3号)规定条件的人员均可报名参加监理工程师职业资格考试。
按照《人力资源社会保障部关于降低或取消部分准入类职业资格考试工作年限要求有关事项的通知》(人社部发〔2022〕8号)要求,自2022年起,监理工程师职业资格考试工作年限要求调整如下:
(一)具有各工程大类专业大学专科学历(或高等职业教育),从事工程施工、监理、设计等业务工作满4年。
(二)具有工学、管理科学与工程类专业大学本科学历或学位,从事工程施工、监理、设计等业务工作满3年。
(三)具有工学、管理科学与工程一级学科硕士学位或专业学位,从事工程施工、监理、设计等业务工作满2年。
(四)具有工学、管理科学与工程一级学科博士学位。
专业类别分为土木建筑工程、交通运输工程和水利工程,报考人员可根据实际工作需要选报其一(专业对照表详见中国人事考试网报考条件栏目监理工程师职业资格考试)。监理工程师职业资格考试成绩实行4年为一个周期的滚动管理办法,参加4个科目考试(级别为考全科)的人员须在连续4个考试年度内通过全部应试科目。
(二)具备以下条件之一的,参加监理工程师职业资格考试可免考基础科目:
1.已取得公路水运工程监理工程师资格证书;
2.已取得水利工程建设监理工程师资格证书。
参加2个科目考试(级别为免二科)的符合免试基础科目人员须在连续2个考试年度内通过相应应试科目,方可获得资格证书。
(三)已取得监理工程师一种专业职业资格证书的人员,报名参加其他专业科目考试的(级别为增报专业),可免考基础科目,在连续2个考试年度内通过相应应试科目,可获得相应专业考试合格证明,该证明作为注册时增加执业专业类别的依据。
四、告知承诺制有关政策
报考人员承诺后,在核查或者日常监管中发现其不符合考试报名条件的,考试报名无效,已缴费用不予退还;取得成绩的,当次全部科目考试成绩无效;取得资格证书或者成绩证明的,资格证书或者成绩证明无效。
报考人员应接受并配合考试组织机构的核查。打印准考证前,报考人员未按考试组织机构要求接受核查的,考试报名无效,不予办理准考证;考试结束后,报考人员未按考试组织机构要求接受核查的,暂按“报考条件待核查”处理,对其不进行成绩数据和证书相关操作,逾期拒不接受核查的,视为放弃考试资格。
报考人员提供虚假证明材料或者以其他不正当手段取得相应资格证书或者成绩证明等严重违纪违规行为的,按照《专业技术人员资格考试违纪违规行为处理规定》(人社部令第31号)第十条、第十二条处理。涉嫌犯罪的,依法移送司法机关。
五、资格证书
证书领取时间请关注吉林省人事考试网服务指南“证书领取通知”栏目相关消息。考试合格人员证书领取办法:采用现场领取或邮寄领取方式进行,详见吉林省人事考试网。
六、考试相关事项
(一)凡遵纪守法,恪守职业道德,符合报考条件且身体健康能够适应考试者均可报考。实行违纪通报制度,凡违纪违规考生一律通报到本人所在单位并给予严肃处理。
(二)根据人社部31号令和《关于规范专业技术人员资格考试雷同试卷认定和处理的通知》(人考中心函〔2012〕25号),国家阅卷时将对所有考生试卷进行雷同试卷检测鉴定,无论抄袭、被抄袭、通讯工具作弊等产生的雷同试卷或试卷代码异常,一律取消考试成绩。考生在严格遵守考试纪律的同时,要树立自我保护意识,防止被他人抄袭。严禁将手机等通讯工具及违禁物品资料带入考场座位,一经发现,不论使用与否,一律按违纪处理。
七、工作要求
专业技术人员职业资格考试事关广大应试人员切身利益,考务工作环节多、时间紧、要求高,各地务必高度重视,切实加强内部管理,做到考务任务明确、安全要求明确、岗位责任到人,确保考试平稳、有序。在考试组织实施过程中,要坚决贯彻落实中央关于新冠肺炎疫情防控工作的决策部署,严格遵守当地疫情防控工作有关规定,落实责任,积极应对。要与当地卫生健康、教育、公安、工信等部门密切协同,确保应试人员、考试工作人员生命安全和身体健康,确保疫情防控常态化期间考试安全、平稳、顺利。
吉林省人事考试中心
2022年3月19日
附件
吉林省人事考试机构联系方式

注:选择各市(州)考区报名的考生,线上资格审核由当地人事考试机构负责,请留意当地政府、人事考试机构网站或其他媒体通知。