关于做好2021年度一级注册消防工程师资格考试考务工作的通知
各市及义乌市人事考试机构,各有关单位:
根据国务院办公厅《关于全面推行证明事项和涉企经营许可事项告知承诺制的指导意见》(国办发〔2020〕42号)精神,以及人社部人事考试中心《关于印发专业技术人员职业资格考
试报名证明事项告知承诺制工作规程》(人考中心函〔2021〕1号)和《关于2021年度一级注册消防工程师资格考试考务工作的通知》(人考中心函〔2021〕37号)的要求,结合我省实际,现将此项考试有关考务事项通知如下。
一、考试时间、科目及地点
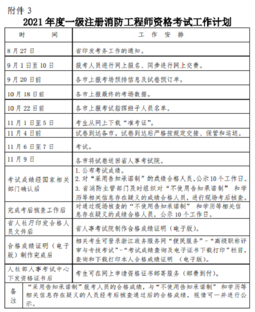
考试定于11月6日至7日举行,具体考试时间和科目为:
11月6日上午9:00-11:30消防安全技术实务
下午14:00-16:30消防安全技术综合能力
11月7日上午9:00-12:00消防安全案例分析
考点设在省直、各设区市及义乌市,具体地点以准考证为准。
二、报考条件
(一)凡中华人民共和国公民,遵守国家法律、法规,恪守职业道德,并符合以下条件之一的,均可申请参加一级注册消防工程师资格考试(报名系统显示的级别为“考全科”)。
1.取得消防工程专业大学专科学历,工作满6年,其中从事消防安全技术工作满4年;或者取得消防工程相关专业(见附件1,下同)大学专科学历,工作满7年,其中从事消防安全技术工作满5年。
2.取得消防工程专业大学本科学历或者学位,工作满4年,其中从事消防安全技术工作满3年;或者取得消防工程相关专业大学本科学历,工作满5年,其中从事消防安全技术工作满4年。
3.取得含消防工程专业在内的双学士学位或者研究生班毕
业,工作满3年,其中从事消防安全技术工作满2年;或者取得消防工程相关专业在内的双学士学位或者研究生班毕业,工作满4年,其中从事消防安全技术工作满3年。
4.取得消防工程专业硕士学历或者学位,工作满2年,其中从事消防安全技术工作满1年;或者取得消防工程相关专业硕士学历或者学位,工作满3年,其中从事消防安全技术工作满2年。
5.取得消防工程专业博士学历或者学位,从事消防安全技术工作满1年;或者取得消防工程相关专业博士学历或者学位,从事消防安全技术工作满2年。
6.取得其他专业相应学历或者学位的人员,其工作年限和从事消防安全技术工作年限均相应增加1年。
(二)免试科目条件。符合上述报考条件,并符合以下条件之一的,可免试《消防安全技术实务》科目,只参加《消防安全技术综合能力》和《消防安全案例分析》2个科目的考试(报名系统显示的级别为“免一科”)。
1.2011年12月31日前评聘为高级工程师技术职务的。
2.已取得一级注册建筑师资格证书或勘察设计行业各专业注册工程师资格证书的。
(三)其他事项。报考条件中涉及专业工作时间期限的,均计算到报考当年年底。以后学历报考的,专业工作时间前后可以累加(全日制教育实习期和成人教育脱产学习时间除外)。新旧专业对照表见附件1。各地报考条件咨询电话见附件2。
三、获得资格证书(成绩合格证明)条件
参加全部3个科目考试(级别为“考全科”)的人员,必须在连续3个考试年度内通过全部科目;符合免试科目条件参加2个科目考试(级别为“免一科”)的人员,必须在连续2个考试年度内通过应试科目,方可获得相关资格证书(成绩合格证明)。
四、告知承诺制报考有关规定
(一)除个别“不适用告知承诺制”外,其他所有相关人员均可选择“采用告知承诺制”或“不采用告知承诺制”报考。
“不适用告知承诺制”的人员是指在资格考试中有违纪行为(包括虚假承诺)尚在诚信记录期内的人员。
“不使用告知承诺制”包括“不采用告知承诺制”“撤回承诺”和“不适用告知承诺制”。
(二)对“采用告知承诺制”的报考人员,应试科目成绩合格的,直接进行网上公示。除个别有情况反映外,不进行报考资格现场考后核查。
(三)对“不使用告知承诺制”和学历等相关信息存在疑义的报考人员,应试科目成绩合格的,需在规定时间内带相关材料到指定地点进行报考资格现场考后核查。考后核查通过的,需再进行网上公示。
(四)网上报名时一旦选择“不采用告知承诺制”或“撤回承诺”,本年度该项考试不再适用告知承诺制。提醒报名人员务必慎重进行选择和撤回,同时不要随意点击,以免误操作。
(五)在考前、考中、考后任何环节(如报名、打印准考证、考试、阅卷、证书使用等各环节),若发现有不实承诺,将视不同阶段,作出取消当次考试资格、取消当次考试全部成绩、已取得的资格证书(合格证明)无效等处理。
五、网上报考流程
(一)报考人员于9月1日至10日,通过登录浙江人事考试网(http://www.zjks.com)链接,或直接登录中国人事考试网
(http://www.cpta.com.cn/),按报名系统提示,如实注册个人信息。
(二)注册成功后,再次登录报名系统,首次登录的需上传本人电子证件照(照片处理工具和方法见浙江人事考试网首页的“办事指南”栏目)。
(三)填写学历学位信息,供系统在线核验(一般24小时内核验完成)。在系统核验后,填选考试级别、科目、报名点、专业工作年限等信息。注:系统核验无论通过与否均可继续报名流程。
(四)在确认所填选的信息准确无误后,点击“保存”,系统显示“采用告知承诺制”和“不采用告知承诺制”供报考人员选择(对于“不适用告知承诺制”的系统不提供选择)。
1.“采用告知承诺制”报名的,需继续完成以下报考流程:
(1)根据系统提示,上传相关证件证明材料。一般为学历学位系统核验未通过和报考免试科目的人员需上传(如果系统无提示的,此步骤忽略)。
(2)点击“报考信息确认”。
(3)阅读系统上的《承诺制告知书》,签署《专业技术人员资格考试报名证明事项告知承诺制告知承诺书》电子文本(不允许代为承诺)。
(4)进行网上交费,交费成功后即为报名完成。
注:报名人员如需“撤回承诺”,可在未交费且报名截止前撤回。“承诺书”电子文本可下载保存。“报名表”可不打印,若有打印仅供留存,无需单位审核和提交。
2.“不使用告知承诺制”报名的,需继续完成以下报考流程:
(1)根据系统提示,必须上传相关证件证明材料。
(2)点击“报考信息确认”。
(3)必须打印“报名表”。
(4)经系统管理人员查看上传材料并作出相应设置后(一般24小时内),方可进行网上交费,交费成功后即为报名完成。
(5)最后,还须另行在浙江人事考试网上打印“专业工作年限证明”。
注:“专业工作年限证明”模版,可在浙江人事考试网右上角,通过搜索词条下载打印(考试名称修改为本项考试)。打印的“报名表”和“专业工作年限证明”,供考生在应试科目成绩合格后,用于现场考后核查,请妥善保存(核查前需经单位审核盖章)。
六、网上报考注意事项
(一)对于无法在线核验的学历学位、报考免试部分科目的,以及“不使用告知承诺制”报考的,在“报考信息确认”前,根据系统提示,需上传相对应的证书证明等材料。
(二)对于使用我国居民身份证件或非我国居民身份证件报名无法在线注册或核验的,须联系省人事考试院查明情况后再作处理。
(三)由于在线核验上传的个人身份和学历信息,以及系统管理人员查看上传的相关证件证明材料并作出设置需要一定的时间,提醒相关报考人员尽早报名,预留足够的报名时间。
(四)报名期间,若发现报考信息有误,在未交费前,可取消信息“确认”,进行自行修改。在交费后则不能再自行修改,若需修改须联系省人事考试院处理。
(五)根据人社部办公厅印发的《专业技术人员职业资格考试考务工作规程》(人社厅发〔2021〕18号)第十四条规定,“报考人员原则上应在工作地或居住地报名参加考试”。
(六)报名人员应认真核对报考信息。如属报名人员传错照片、填错个人信息(如姓名、身份证号、手机号、工作年限)、选错报考信息(如考试级别、专业科目、考区)、异地报考,以及不符合报考条件、未交费或错交费等,影响参加考试、答卷评阅、通信联络、成绩和证书使用的,由报名人员自负责任。
(七)报名人员在网上交费时可用同一账户逐一为多人支付,但应注意一一对应报考人员交费,以免错交费或漏交费。在试卷预订后弃考或属虚假承诺被取消报考资格的,已交费用不予退还。
省部属单位定义,见浙江人事考试网首页的“办事指南”栏目。报考技术咨询电话:0571-88396764、88396765、传真0571-88395085。
七、准考证打印和参加考试
报名成功的考生可于11月1日至5日登录报名系统打印准考证,按准考证规定的时间、地点和要求参加考试。若发现准考证信息有误,应在考前联系所在市人事考试机构处理。特别注意:姓名和身份证号不得同时修改,“准考证”不要有人为标记,否则影响考试。
八、收费依据和标准
按照浙价费〔2016〕71号规定,考试收费标准为《消防安全案例分析》科目每人每科70元,《消防安全技术实务》和《消防安全技术综合能力》每人每科65元。考生所需交费票据为电子票据,在考试结束后以短信方式发送到报名时填写的手机号,如未收到短信,也可登录“浙里办”APP,在“我的票据”里查看和下载。
九、考试题型和相关规定
《消防安全案例分析》为主观题,考生用2B铅笔和黑色墨水笔在专用答题卡上分别填涂准考证号和书写作答,所用草稿纸统一发放和回收;其它2个科目为客观题,采用“卷卡合一”,由考生小心撕下位于题本封底的答题卡,用2B铅笔在答题卡上填涂准考证号和作答,题本空白处可作草稿纸使用。考生应考时,准许携带黑色墨水笔、2B铅笔、橡皮、削笔刀、计算器(无声、无文本编辑存储功能)、钟表(无声、无收发拍摄功能)、一次性医用外科口罩。
考生必须凭未作人为标记的本人纸质准考证和有效身份证件原件方可入场(两证缺一不可),开考5分钟后禁止入场,2小时后方可交卷离场。
严禁将手机、手环等有收发、拍摄功能电子产品,及提包、资料等物品带至座位。严禁将试卷、答题卡、草稿纸及考试信息带出或传出考场。在答题前应先阅读试卷和答题卡上的注意事项或作答须知,在规定的位置用规定的书写工具填写个人信息和作答。不得提前和超时答题。答题卡不得折叠和污损,不得作与考试无关的标记。试卷和答题卡如有印刷、装订等质量问题应及时举手报告。否则,若影响考试成绩,后果由考生自负,涉及违纪违规的按规定处理。因考生自己污损和错答位置的试卷和答题卡,不予更换。
为确保考试公平公正,将在考后阅卷过程中实施雷同技术甄别,若被甄别为雷同答卷的将按考试成绩无效处理,若查明为抄袭他人或用其他手段作弊雷同的还将按违纪处理。提醒各位考生务必看管好本人的作答信息和诚信参考。为保留监考信息,考试期间将对考场实施全程监控。
十、成绩公布、考后核查和证书制发
(一)成绩公布。考试成绩经国家考试主管部门确认后,在报名网上予以公布,届时考生可查询和下载打印考试成绩。
(二)考后核查。考前所有设置或操作,均不属于报考资格认定,对于应试科目成绩合格的考生,还应完成以下工作流程:
1.对于“采用告知承诺制”的报考人员,直接上网公示10个工作日。
2.对于“不使用告知承诺制”和学历等相关信息存在疑义的报考人员,需进行现场考后核查,核查通过后,再上网公示10个工作日。核查的具体时间、地点和所需提交的材料,由省消防主管部门另行通知。
3.如有情况反映,涉及报考资格的由省消防主管部门负责核查,涉及考风考纪的由省直和各市(考区)人事考试机构负责核查。在未查清事实前,以及考后审核逾期的,先不进行成绩数据和证书相关操作,暂按“报考条件待核查”处理。
(三)证书制发。在省人社厅印发合格人员文件后,先予制作电子成绩合格证明。届时,相关考生可登录浙江政务服务网(www.zjzwfw.gov.cn)下载打印本人成绩合格证明(该证明在本省内视同资格证书)。在人社部下发资格证书后,相关考生可登录浙江人事考试网,在“合格证书”栏目申请证书邮寄服务(邮费到付)。
十一、有关要求
各级人事考试机构和消防主管部门相关单位要密切配合,通力协作,认真做好各个环节的考务工作(具体计划见附件3)。
(一)各市人事考试机构要采取切实措施,积极协调教育(学校)、公安(治安、网监、交管)、经信(无线电管理)、网信等相关职能部门加强对考试的服务保障和安全管理。要下大力预防考试违纪违规行为发生,一经发现,要严格按照《专业技术人员资格考试违纪违规处理规定》(人社部第31号令)和《人事考试工作人员纪律规定》处理。其中,对主观违纪的,还将记入资格考试诚信档案库,并在“信用中国(浙江)”网上公布,确保考试工作的公平公正和安全顺利实施。
(二)省市人事考试机构和消防主管部门要按照工作分工,分别做好报考技术和报考条件咨询工作。要及时做好对应试科目成绩通过,但“不使用告知承诺制”、学历等相关信息存在疑义,以及有情况反映人员的考后核查工作。对需要现场核查的人员,信息联络要到位,谨防遗漏。要确保核查信息的完整和及时传送。
(三)届时,如受疫情影响,要严格按照疫情防控要求,落实相应措施,确保考试防疫安全。具体实施方法,参见《考点防疫工作方案》和《考生防疫须知》(见省人事考试网“办事指南”栏目)。
浙江省人事考试院
2021年8月27日
附件1

附件2

附件3
