2019年各省市一级建造师考试报名公告暂未发布,现提供2018年各省市一级建造师考试报名公告以供广大考生参考。关注学天教育平台,届时本站将第一时间更新各地区考试公告!
各市人事考试中心:
根据原人事部、原建设部《关于印发〈建造师执业资格制度暂行规定〉的通知》(人发〔2002〕111号)、《关于印发〈建造师执业资格考试实施办法〉和〈建造师执业资格考核认定办法〉的通知》(国人部发〔2004〕16号)规定,按照人力资源和社会保障部人事考试中心《关于做好2018年度一级建造师资格考试考务工作的通知》(人考中心函〔2018〕31号)要求,现将我省2018年度一级建造师资格考试考务工作有关问题通知如下:
一、考试时间及科目设置
2018年度一级建造师资格考试具体考试时间及考试科目如下:

二、考试题型及答题方式
《专业工程管理与实务》科目为主客观题混合,在专用答题卡上作答;其余3科为客观题,在答题卡上作答。
应试人员作答时应注意:
1.答题前要仔细阅读应试人员注意事项(试卷封二)和作答须知(答题卡首页),正确填(涂)客观题科目试卷代码;
2.使用规定的作答工具作答;
3.在答题卡划定的区域内作答。
应试人员只允许携带黑色墨水笔、2B铅笔、橡皮、无声无文本编辑功能的计算器参加考试。答题所用草稿纸由人事考试机构统一配发,考后收回。
三、考试成绩管理
一级建造师资格考试成绩实行滚动管理,参加4个科目考试(级别为考全科)的应试人员须在连续2个考试年度内通过全部应试科目,符合免试报考条件参加2个科目考试(级别为免二科)的应试人员须在1个考试年度内通过应试科目,方可获得资格证书;参加1个科目考试(级别为增报专业)的应试人员通过应试科目后方可获得成绩合格证明。
考试成绩查询网站为中国人事考试网(http://www.cpta.com.cn)。
四、报考条件
(一)参加4个科目(级别为考全科)报考条件
凡遵守国家法律、法规,具备下列条件之一者,可申请参加一级建造师执业资格考试:
1.取得工程类或工程经济类大学专科学历,工作满6年,其中从事建设工程项目施工管理工作满4年。
2.取得工程类或工程经济类大学本科学历,工作满4年,其中从事建设工程项目施工管理工作满3年。
3.取得工程类或工程经济类双学士学位或研究生班毕业,工作满3年,其中从事建设工程项目施工管理工作满2年。
4.取得工程类或工程经济类硕士学位,工作满2年,其中从事建设工程项目施工管理工作满1年。
5.取得工程类或工程经济类博士学位,从事建设工程项目施工管理工作满1年。
(二)参加2个科目(级别为免二科)报考条件
凡符合上述报考条件,于2003年12月31日前,取得建设部颁发的《建筑业企业一级项目经理资质证书》,并具备下列条件之一者,可免试《建设工程经济》和《建设工程项目管理》2个科目,只参加《建设工程法规及相关知识》和《专业工程管理与实务》2个科目的考试:
1.受聘担任工程或工程经济类高级专业技术职务。
2.具有工程类或工程经济类大学专科以上学历并从事建设项目施工管理工作满20年。
(三)增报专业
原“一级建造师相应专业考试”不再单独列项考试,并入一级建造师资格考试,设置级别为“增报专业”。报考人员须已取得一级建造师资格证书后方可报考。
五、报名安排及考场设置
(一)按照人力资源和社会保障部人事考试中心要求,2018年度一级建造师资格考试将在全国范围内实行统一网上报名。为便于考试报名和相关工作的统一开展,应试人员须通过中国人事考试网(网址:http://www.cpta.com.cn)进行网上报名和网上缴费。
报名时间:2018年7月16日9∶00—7月25日16∶00。
缴费时间:2018年7月16日9∶00—7月30日16∶00。
我省统一实行网上缴费,缴费成功即完成报名,逾期不缴费,视为放弃报名。应试人员报名时,务必认真阅读报名有关文件和提示,如实填写、提交本人姓名、身份证号等报名信息并上传照片,新注册的考生采用近期彩色标准1寸半身免冠正面证件照(尺寸25mm×35mm,像素295px×413px),照片底色背景为白色(上传照片前应使用照片审核处理工具进行处理,通过后方能正常上传),报名照片将用于准考证、考场座次表、证书,请应试人员上传符合标准要求的照片;应试人员应按属地原则正确选择现工作单位所在地为报考考区(合格证书由该市人事考试机构发放);由于应试人员个人原因报错科目、专业或填错个人信息的,由本人承担相应责任。应试人员报名时,忘记登录用户名、密码的,请与所在市人事考试机构联系。
(二)各市人事考试机构负责本地区报名资格审查工作,可根据情况自行确定资格审查开始时间(不早于7月16日9:00),截止时间统一定于2018年7月27日16∶00,资格审查时间不得少于5个工作日。各市人事考试机构应于7月10日前将审查点信息汇总表通过协同办公平台报省人事考试中心。各市人事考试机构要严格报名审查工作,长期妥善保管应试人员报名材料备查,将资格审查工作贯穿考前考中考后全过程。
应试人员填报并确认报名信息后,应及时通过报名系统打印《2018年度一级建造师资格考试报名表》,经单位盖章同意后,在规定时间内到各市人事考试机构指定地点办理现场资格审查手续。
报名时,如果应试人员在档案库中检索到个人身份信息,说明该应试人员在有效年度内通过资格审查并参加过该考试,系统直接显示审核通过标志,无需再现场审查。资格审查通过的应试人员,应在上述规定时间内登陆报名系统进行网上缴费完成报名。
应试人员办理资格审查时提供的材料应包括:
1.应试人员本人有效身份证原件及复印件;
2.《2018年度一级建造师资格考试报名表》(见附件3)(一式两份);
3.学历(学位)证书原件及复印件;
4.相应专业技术资格证书或聘书原件及复印件(仅报考级别为免二科、增报专业的应试人员提供)。
(三)应试人员可于7月25日16∶00前修改报名信息,方式如下:
1.未确认报名信息的,应试人员可以自行修改报名信息。
2.已确认报名信息的,应试人员可以自行取消报名信息确认,修改报名信息。应试人员修改报名信息后需要再次对报名信息确认,必须重新打印报名表进行资格审查。
在成绩有效年度内报考的应试人员填报信息时,须认真检查所填报信息,报名信息确认后系统自动审核通过,报考信息将无法修改。
(四)网上报名实施期间,报名系统操作问题由山大鸥玛软件有限公司(联系方式:0531-66680723)进行解答,对于相对集中的问题经整理后在中国人事考试网考生问答栏目中发布。
(五)请应试人员参加考试前登陆中国人事考试网打印准考证,打印准考证系统开放时间为2018年9月11日9∶00至9月16日14∶05。
各市人事考试机构务必将审查方式、时间、地点和打印准考证的网址、时间及方式进行公告,确保应试人员顺利报名和参加考试。
(六)2018年度一级建造师资格考试在全省17市设置考区。
六、考试信息管理
考试信息采用GPTMIS系统进行管理,考试名称、级别、专业及考试科目信息设置见附件2。
七、收费标准
根据人力资源和社会保障部人事考试中心《关于做好2018年度一级建造师资格考试考务工作的通知》(人考中心函〔2018〕31号)和《山东省人力资源和社会保障厅关于专业技术人员资格考试收费标准有关问题的通知》(鲁人社字〔2018〕231号)文件规定,2018年度一级建造师资格考试费客观题科目每人每科61元,主观题科目每人每科70元。
八、严肃考风考纪
各市人事考试机构要进一步规范考务管理,加大违纪违规行为的查处力度,严肃考风考纪,净化考试环境,将各项工作落到实处。
(一)按国家统一要求,各市人事考试机构在考试组织实施过程中要严格审查报考条件,要在资格审查过程中,密切关注同单位报名人数、报考专业异常的现象,从源头上堵住有组织的团伙作弊。
(二)高度重视考试宣传工作,营造舆论氛围,提高诚信参考意识。要通过多种方式告知应试人员阅卷过程中将使用技术手段对试卷进行雷同监测,对被甄别为雷同的答卷,将给予考试成绩无效处理。对违反考试纪律和有关规定的行为,将按照《专业技术人员资格考试违纪违规行为处理规定》严肃处理,并向社会和用人单位提供查询服务。
(三)进一步提升考试期间考场内考风考纪的管理水平。要切实加强监考、巡视人员的选拔和培训工作,明确工作要求,强化职责分工,加强考试过程中的监督和检查力度,严肃查处考场内相互抄袭等作弊行为。
(四)充分发挥部门联动机制优势。各市人事考试机构要加强与公安、无线电等有关部门的沟通和协作,明确责任,统一部署,加大考点内外的联合巡查力度,确保考试安全顺利进行。
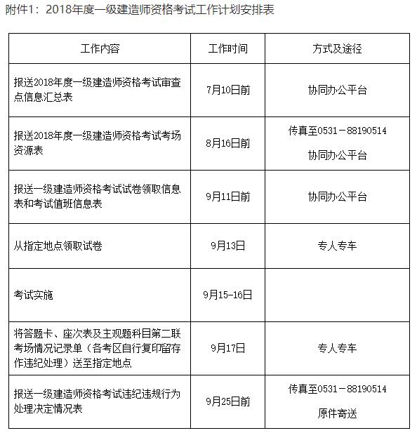
附件:1.2018年度一级建造师资格考试工作计划安排表

山东省人事考试中心
2018年7月12日