2019年各省市一级建造师考试报名公告暂未发布,现提供2018年各省市一级建造师考试报名公告以供广大考生参考。关注学天教育平台,届时本站将第一时间更新各地区考试公告!
关于做好 2018 年度一级建造师 资格考试考务工作的通知
各市及义乌市人事(人力资源)考试办公室(中心),省直和中央 部属在浙有关单位:
为做好 2018 年度一级建造师资格考试考务工作,根据人力 资源和社会保障部人事考试中心《关于做好 2018 年度一级建造 师资格考试工作的通知》(人考中心函〔2018〕31 号)要求,结 合我省实际,现将有关考务事项通知如下。
一、考试时间、科目及考点
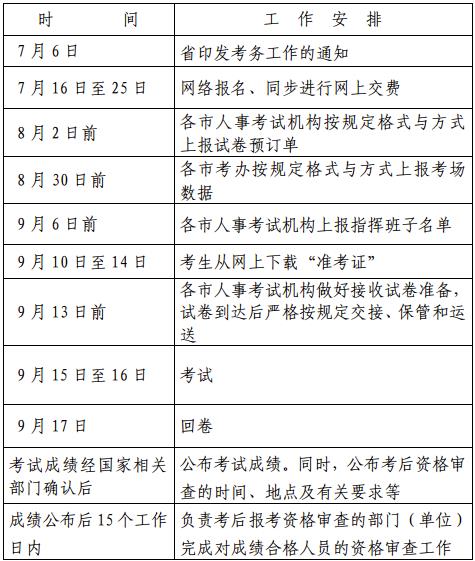
考试定于 9 月 15 日至 16 日举行,具体考试时间和科目为:
9 月 15 日
上午:9:00-11:00 建设工程经济
下午:2:00-5:00 建设工程法规及相关知识
9 月 16 日
上午:9:00-12:00 建设工程项目管理
下午:2:00-6:00 专业工程管理与实务
其中,《专业工程管理与实务》分为公路工程、铁路工程、 民航机场工程、港口与航道工程、水利水电工程、市政公用工程、 通信与广电工程、建筑工程、矿业工程、机电工程 10 个专业, 考生可根据从事的工作选择其中一个专业科目报考。 考点设在省直和各设区市(及义乌市)市区。
二、报考条件和获得证书条件
(一)凡中华人民共和国公民和香港、澳门居民,遵纪守法, 并具备下列条件之一者,均可报名参加一级建造师执业资格考试 (报名时选择的级别为“考全科”)。
1、取得工程类或工程经济类大学专科学历,工作满 6 年, 其中从事建设工程项目施工管理工作满 4 年。
2、取得工程类或工程经济类大学本科学历,工作满 4 年, 其中从事建设工程项目施工管理工作满 3 年。
3、取得工程类或工程经济类双学士学位或研究生班毕业, 工作满 3 年,其中从事建设工程项目施工管理工作满 2 年。
4、取得工程类或工程经济类硕士学位,工作满 2 年,其中 从事建设工程项目施工管理工作满 1 年。
5、取得工程类或工程经济类博士学位,从事建设工程项目 施工管理工作满 1 年。
(二)免试部分科目条件。
符合上述有关报名条件 ,于 2003 年 12 月 31 日前取得建设部颁发的《建筑业企业一级项目经理资 质证书》,并符合下列条件之一的人员,可免试《建设工程经济》 和《建设工程项目管理》2 个科目,只参加《建设工程法规及相 关知识》和《专业工程管理与实务》2 个科目的考试(报名时选 择的级别为“考两科”)。
1、受聘担任工程或工程经济类高级专业技术职务。
2、具有工程类或工程经济类大学专科以上学历并从事建设 项目施工管理工作满 20 年。
(三)报考相应专业(即增项)条件。
已取得某一专业的一级 建造师资格证书后,方可报考相应专业(即增项),只需选报其 他专业的《专业工程管理与实务》1 个科目(报名时选择的级别 为“增报专业”)。
(四)报考条件中涉及专业工作时间期限的,均计算到报考 当年年底。因有专业技术人员资格考试违纪违规行为,已按有关 规定处理,尚在停考期内的人员,不得报名参加该项考试。 以上具体专业细分见报名网上提供的“专业对照表”。报考 条件咨询电话:0571-89892141、85216767。
(五)获得证书条件。
参加全部 4 个科目考试的人员,必须 在连续 2 个考试年度内通过全部科目的考试;符合免试部分科目 条件报考 2 个科目的人员,以及符合相应专业(即增项)考试条 件报考1科的人员,必须在 1个考试年度内通过应试科目的考试, 方可获得资格证书。
三、报考事项
报考人员于7 月 16 日至 25 日登录浙江人事考试网 ( http://www.zjks.com ) 链 接 的 中 国 人 事 考 试 网 (http://www.cpta.com.cn/)上直接完成报名和交费流程。
(一)报名人员应按报考条件的规定和报名系统设置的要求, 如实填报和选择相关信息,同时上传经专用工具处理后的电子证 件照(照片处理方法和要求见报名网首页的“办事指南”栏目)。 网上报名技术咨询电话:0571-88396764、88396765。
(二)报名人员在填报信息时要认真检查,重点防止填错姓 名、身份证号和手机号,防止选错考区、报名点、考试级别、考 试专业和科目,以及防止传错照片等,务必经反复检查,确认无 误后再下载打印“报名表”,随后即可进行网上交费。
(三)网上报名时若发现报名信息有误,可在交费前进行修 改,修改后必须重新打印“报名表”。“报名表”必须以修改后最 后一次的为准,并请考生妥善留存,用于考后报考资格审查。交 费后信息不能再修改,若再发现信息有误,需联系省人事考试办 公室处理。
(四)报名和交费成功的考生可于 9 月 10 日至 14 日登录浙 江人事考试网在线打印准考证(不得下载后离线打印和自行修改 准考证),按准考证规定的时间、地点和要求参加考试。若发现 准考证信息有误,应及时联系省人事考试办公室处理。
(五)考生应对照报考条件诚信报名,原则上只许在现工作 地或户籍所在地报考。由于网上报名是报名人员自身行为,因此 如属报名人员传错照片,填错信息(如姓名、证件号或手机号), 选错考区、报名点、考试级别、考试专业和科目,以及未交费或 错交费、不符合报考条件等,造成参加考试、试卷评阅、通信联 络、资格审查、证书制发与使用等受影响的,由报名人员自负责 任。只进行网上信息填报但未进行网上交费视为自动放弃考试报 名。若报错级别,原合格成绩不能使用(无法使用)。省部属(省 直)单位的定义请见浙江人事考试网首页的“办事指南”栏目。
四、收费标准
根据《住房城乡建设部关于重新发布有关专业技术人员资格 考试项目收费标准的通知》(建计〔2016〕82 号)规定和《浙江 省物价局、财政厅关于调整我省职业资格考试费收费标准的通 知》(浙价费〔2016〕71 号)规定,考试收费标准为:《建设工 程经济》、《建设工程法规及相关知识》、《建设工程项目管理》为 每人每科 60 元,《专业工程管理与实务》为每人 70 元。交费票 据于考试当日在考点指定教室领取或由监考人员发给。
五、试题题型和相关规定
《专业工程管理与实务》(10 个专业)为主、客观题混合卷, 在专用答题卡上划定的区域内分别用 2B 铅笔填涂和黑色墨水笔 书写作答,答题所用草稿纸统一发放、考后回收。其他 3 个科目 均为客观题,用 2B 铅笔在答题卡上填涂作答,考试题本可做草 稿纸。
考生应考时,应携带黑色墨水笔、2B 铅笔、橡皮、卷(削) 笔刀、计算器(免套、无声、无文本编辑存储功能)。必须凭准 考证和有效身份证件方可入场(两证缺一不可),开考 5 分钟后 禁止入场。严禁将电子通讯设备、提包、资料等物品带至座位。 严禁将试卷、题卡、草稿纸及考试信息传出或带出考场。在答题 前应仔细阅读试卷和答题卡首页的注意事项或作答须知,按规定 要求涂写考试基本信息和作答,答题卡不得折叠和污损,不得作 与考试无关的标记,否则若影响考试或成绩的后果由考生自负, 涉及违纪的按相关规定处理。 为确保考试公平公正,将在考后阅卷过程中实施雷同技术甄 别,若被甄别为雷同答卷的将按考试成绩无效处理,提醒广大考 生在考试时务必看管好本人作答信息,同时要诚信参考。
六、考试成绩公布和考后报考资格审查
考试成绩经国家相关部门确认后,以及考后报考资格审查的 时间、地点和所需提交的材料经省建设部门确定后,一并在浙江 人事考试网上予以公布。届时,请相关考生注意查看,并做好报 考资格审查的相关准备。 对于应试科目成绩全部合格的考生,务必在网上公的时间 内、带上规定的材料,到指定的地点参加现场考后报考资格审查, 逾期不参加的视为自动放弃考试成绩。 通过考后报考资格审查的考生,在省人力社保部门下达合格 人员文件后,可登陆浙江政务服务网(www.zjzwfw.gov.cn)查 询并下载打印资格考试合格证明,同时可在系统上申请证书邮寄 业务(邮费到付)。
七、有关要求
各市人事考试机构和建设部门要高度重视,密切配合,通力 协作,认真做好各个环节的考务工作(具体计划见附件)。对于 考后报考资格审查工作,要做到信息联络到位、管理服务到位, 努力做到应审尽审,同时要确保审查信息的完整、安全和及时传 送,谨防遗漏和延误。要加强与教育(学校)、公安、无线电管 理等相关部门(单位)的协调沟通,采取切实措施,做好考试服 务、考风考纪和考试安全管理等工作。对弄虚作假和考试舞弊者, 一经发现,将严格按照《专业技术人员资格考试违纪违规行为处 理规定》(人社部第 31 号令)处理;对主观违纪的,将按我省人 事考试违纪违规信息纳入人事考试信用体系的规定(浙人社发 〔2014〕140 号)处理,并在信用浙江网上予以公布,确保考试 工作的公平公正和顺利实施。
附件:2018 年度一级建造师资格考试工作计划
浙江省人事考试办公室
2018 年 7 月 6 日
抄送:省人力社保厅专业技术人员管理处、省建筑业管理局,各 市建委(建设局)、 义乌市建设局。
浙江省人事考试办公室综合科 2018 年 7 月 6 日印发
附件 2018 年度一级建造师资格考试工作计划
