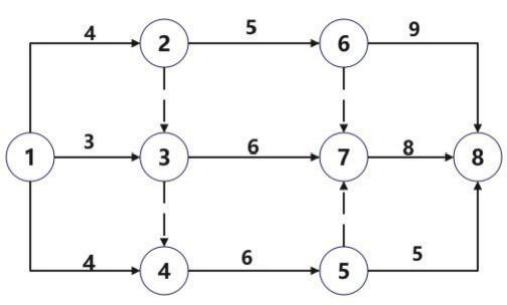
某工程施工进度双代号网络计划如下图所示,其中所包含的关键线路有( )条。
一造《造价管理》 重点试题:网络计划时间参数计算
来源:学天教育 发布时间:2025-10-20 浏览量:147
相关试题
更多
大家都在看
热点资讯
模拟试题
题库
进入题库
报考指南
某工程施工进度双代号网络计划如下图所示,其中所包含的关键线路有( )条。