各有关单位:
根据《住房城乡建设部交通运输部 水利部人力资源社会保障部关于印发〈造价工程师职业资格制度规定〉〈造价工程师职业资格考试实施办法〉的通知》(建人〔2018〕67号),《人力资源社会保障部关于降低或取消部分准入类职业资格考试工作年限要求有关事项的通知》(人社部发〔2022〕8号),人力资源和社会保障部人事考试中心《关于2022年度一级造价工程师职业资格考试考务工作的通知》(人考中心函〔2022)53号)精神,现将北京地区2022年度一级造价工程师职业资格考试有关事宜通知如下:
一、报考人员范围
考试报名严格执行属地化管理,现工作地或居住地为北京地区的报考人员方可在北京报名参加考试。
二、考试设置
一级造价工程师职业资格考试设置“考全科”“免二科”和“增报专业”3个级别,报考人员应根据报名条件止确选择相应级别报考。
考试设置《建设工程造价管理》《建设工程计价》《建设工在技术与计量》和《建设工程造价案例分析》4个科日。其中飞建设工程造价管理》和《建设工程计价》为基础科目;《建改上在技术与计量》和《建设工程造价案例分析》为专业科目,分为土木建筑工程、交通运输工程、水利工程和安装工程4个专业类别,报考人员可根据实际工作需要选报其一。
三、报名条件
凡遵守中华人民共和国宪法、法律、法规,具有良好的业务素质和道德品行,具备下列条件之一者,可以申请参加相应级别一级造价工程师职业资格考试:
(一)参加全部4个科目考试(报名系统中选择“考全科”级别)
1.具有工程造价专业大学专科(或高等职业教育)学历,从事工程造价、工程管理业务工作满4年;
具有土木建筑、水利、装备制造、交通运输、电子信息、财经商贸大类大学专科(或高等职业教育)学历,从事工程造价、工程管理业务工作满5年。
2.具有工程造价、通过工程教育专业评估(认证)的工程管理专业大学本科学历或字位,从手一出作满3年;
具有工学、管理学、经济学门类大学本科学历或学位,从事工程造价、工程管理业务工作满4年。
3.具有工学、管理学、经济学门类硕士学位或者第二学士学位,从事工程造价、工程管理业务工作满2年。
4.具有工学、管理学、经济学门类博士学位。
5.具有其他专业相应学历或者学位的人员,从事工程造价、工程管理业务工作年限相应增加1年。
(二)参加2个科目考试(报名系统中选择“免二科”级别)具有以下条件之一的,参加一级造价工程师考试可免考基础科目:
1.已取得公路工程造价人员资格证书(甲级);
2.已取得水运工程造价工程师资格证书;
3.已取得水利工程造价工程师资格证书。
(三)参加2个科目考试(报名系统中选择“增报专业”级别)
已取得一级造价工程师一种专业职业资格证书的人员,报名参加其他专业科目考试的,可免考基础科目。
(四)报名条件说明
1.报名条件中有关学历或学位的要求是指经国家教育行政主管部门承认的正规学历或学位。
2.从事相关业务工作年限是指取得规定学历或学位前后从事该项工作时间的总和,其计算截止日期为2022年12月31日。全日制学历报考人员未毕业期间经历不计入工作年限。
四、考试安排和作答要求
(一)考试实行封闭2个小时管理,开考5分钟后一律禁止进入考场,2小时后方可提前交卷、离场。
(二)考生应考时携带的文具限于黑色墨水笔、2B铅笔、橡皮、无声无文本编辑功能的计算器。
(三)《建设工程造价案例分析》科目为主观题,在专用答题卡上作答,考生答题前必须仔细阅读试卷封二的应试人员注意事项和专用答题卡首页的作答须知,答题时使用规定的作答工具在专用答题卡划定的区域内作答;其余科目均为客观题,在答题卡上作答。
(四)本次考试考场资源全市统筹安排,具体考试地点以准考证为准。
五、报名相关事宜
(一)考试报名证明事项推行告知承诺制
报考人员须确定本人符合报名条件,承诺填报的信息均真实、客观,并签署《专业技术人员职业资格考试报名证明事项告知承诺书》(电子文本),切勿委托他人或机构填写报名信息、代替本人作出书面(含电子文本)承诺。考试组织机构将在考前、考中、考后对报考人员承诺的内容开展核查,成绩合格拟取得资格证书人员信息将在网站进行公示,接受社会监督。不实填报、虚假承诺的人员将被记入专业技术人员资格考试诚信档案库,纳入全国信用信息共享平台,接受“一处失信、处处受限”的联合惩戒处罚,涉嫌犯罪的,移送司法机关处理。
(二)报名流程及注意事项
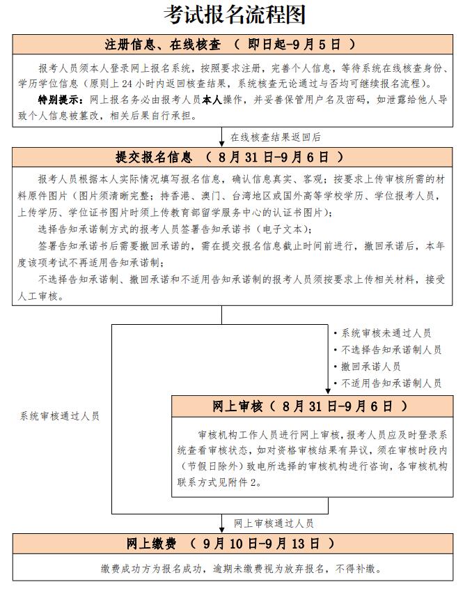
报考人员须登录北京市人力资源和社会保障局官网“人事考试服务频道”(http://rsj.beijing.gov.cn/ywsite/bjpta/,以下简称人事考试服务频道),进入“考试报名”栏目,点击本项考试报名链接进行报名。报名流程见附件1。
1.提交报名信息时间为2022年8月31日至9月6日。注册信息原则上24小时内返回核查结果,建议报考人员提前完成用户注册及学历、学位信息补充,以免错过报名。
2.网上缴费时间为2022年9月10日至9月13日。完成报名提交并通过审核的人员可进行网上缴费,缴费成功方为报名成功。报考人员报名成功后,已缴费用不予退还。
3.本项考试不设置补报名或补缴费环节,错过提交报名信息时段或缴费时段的,均视为放弃报名。
4.报考人员报名时如遇问题,可登录人事考试服务频道“服务指南”栏目,点击查看“问题解答”。
(三)准考证打印
已成功缴费的报考人员可于2022年11月8日至11月13日登录人事考试服务频道“打印准考证”栏目下载打印准考证,并按照准考证上的要求在规定时间、地点参加考试。
(四)考试大纲
考试大纲使用住房城乡建设部、交通运输部、水利部组织编写、人力资源社会保障部审定的2021年版《全国一级造价工程师职业资格考试大纲》,可在以下相关网站免费下载:中国建设工程造价管理协会网站(http: / /www.ccea.pro)、交通运输部职业资格中心网站(http: // www.jtzyzg.org.cn)及水利部水利水电规划设计总院网站(http: // www.giwp.org.cn)。
六、考试成绩和证书管理
(一)考试成绩实行滚动管理。“考全科”级别的人员须在连续4个考试年度内通过全部科目,“免二科”级别和“增报专业”级别的人员须在连续2个考试年度内通过应试科目,方为合格。
(二)考生可于2023年1月底前登录中国人事考试网(http://www.cpta.com.cn/,下同)查询考试成绩。证书发放事宜将在人事考试服务频道“证书查询”栏目公布。
(三)根据《人力资源和社会保障部办公厅关于推行专业技术人员职业资格电子证书的通知》(人社厅发〔2021) 97号)精神,《中华人民共和国一级造价工程师职业资格证书》在印发纸质资格证书的同时推行电子资格证书,考试合格者,可登录中国人事考试网,选择“证书查验”栏目,点击“证书下载”,注册登录后下载电子资格证书,电子资格证书与纸质资格证书具有同等法律效力。纸质资格证书仍按照原方式制发,由人力资源和社会保障部统一印制,北京市人力资源和社会保障局颁发,该证书在全国范围内有效。
(四)根据《关于试点推行专业技术人员考试电子合格通知书的通知》(京人社事业发〔2019)80号)精神,增报专业考试合格者可登录北京市人力资源和社会保障局官网(http://rs j.beijing.gov.cn/)“个人办事”栏目,进入“专业技术人员资格证书”下载并打印相应电子合格通知书。电子合格通知书与纸质版考试合格证明具有同等效力,可作为注册时增加执业专业类别的依据。
七、收费标准和电子票据领取
(一)按照《北京市发展和改革委员会北京市财政局关于高级社会工作师职业水平等考试收费标准的复函》(京发改(2022) 375号)规定,本项考试客观题科目收费标准为每人每科51元,主观题科目收费标准为每人每科64元。
(二)考试收费票据采用电子票据,不再开具纸质票据,电
子票据信息在本次考试结束30个工作日内以短信形式陆续推送至考生的报名注册手机。考生可登录北京市财政局官网,根据短信提示自行下载、打印电子票据。报考人员可登录人事考试服务频道“服务指南”栏目,点击“问题解答”查看“电子票据领取”相关事宜。
(三)本次考试结束30个工作日后,还未收到电子票据信息或者误删电子票据信息的考生,请将本人姓名、身份证号、手机号及参加考试名称相关信息发送至邮箱kszxcw@rsj. beijing.gov.cn。发送邮件后的3个工作日会有工作人员与考生联系,解决相关电子票据问题。
八、疫情防控注意事项
(一)人事考试考生涉及行业领域多、流动性强,为确保考试期间参考人员的健康安全,建议所有考生按照北京新冠疫苗接种“应接尽接”工作要求,考前通过单位或所在社区登记预约,完成疫苗接种。
(二)考生应在考前14天内对自身健康状况进行监测;考前14天及考试期间避免参加聚会、聚餐等聚集性活动,减少进入人员密集的公共场所,乘坐公共交通工具时要做好个人防护。
(三)建议考生考试当天提前1小时到达考点,预留足够时间配合考点工作人员进行防疫检测。
(四)人事考试防疫相关要求将根据全市疫情防控措施规定的变化随时调整,请考生以准考证上的要求为准。
九、违纪违规行为处理
(一)报考人员应做到诚信参考,若有违反,将按照《专业技术人员资格考试违纪违规行为处理规定》(人社部令第31号)处理。
(二)考生考试时应妥善保管自己的答卷,防止他人抄袭,考试结束后通过技术手段甄别为雷同答卷的考试答卷,将给予考试成绩无效的处理。
十、社会监督和咨询电话
(一)各级人事考试机构不指定任何培训,并与任何培训机构无合作关系。
(二)纪检监察监督举报:https : //beijing.12388.gov.cn/
(三)考试咨询电话:12333
附件:1.考试报名流程图
2.审核机构联系方式


北京市人事考评办公室
2022年8月29日